報道発表資料
水生生物保全に係る水質目標について、「有害物質による水生生物影響検討会」(座長:須藤隆一東北工業大学教授)の中間報告が取りまとめられた。
本報告は、河川等の化学物質汚染から水生生物を保全するための目標値の設定手法等について、基本的な考え方を取りまとめたものである。水域を河川の「イワナ・サケマス域」、「コイ・フナ域」及び海域の3類型に区分するとともに、繁殖・生育の場として特に重要な水域を必要に応じて指定し、水質目標を設けることを提案している。
この中間報告を踏まえ、平成13年度より具体的な目標の検討に着手する。
本報告は、河川等の化学物質汚染から水生生物を保全するための目標値の設定手法等について、基本的な考え方を取りまとめたものである。水域を河川の「イワナ・サケマス域」、「コイ・フナ域」及び海域の3類型に区分するとともに、繁殖・生育の場として特に重要な水域を必要に応じて指定し、水質目標を設けることを提案している。
この中間報告を踏まえ、平成13年度より具体的な目標の検討に着手する。
1 背景
| ・ | 我が国では、環境基本計画において水生生物への影響に留意した環境基準等の目標の検討の必要性が指摘され、中央環境審議会水質部会等においても従来からその必要性が指摘されてきたものの、これまで人の健康の保護や有機汚物質による富栄養化の防止の観点からの環境基準設定に施策の重点が置かれてきたために、水生生物保全の観点を中心に据えた化学物質汚染に係る水質目標は設定されていない。 |
| ・ | 一方、欧米等においては既に1970年代から水生生物保全の観点からの環境基準等が設定されており、欧米の主要国では、このような行政対応がもはや常識となっている。 また、我が国においても、化学物質汚染を原因とするのではないかと推定される魚介類のへい死等の報告が多数あり、殊に近年では、界面活性剤やいわゆる環境ホルモンの水生生物への影響の可能性などが指摘されてきている。 |
| ・ | このような状況を受け、環境庁の平成11、12年度調査事業として、須藤隆一東北工業大学教授を座長とする「有害物質による水生生物影響検討会」を設置し、水生生物保全に係る環境目標について予備的検討を行い、その結果が中間報告として取りまとめられた。 |
2 検討会の中間報告の概要
(1)水生生物保全のための環境目標の基本的考え方
| [1] | 生活環境項目としての水生生物保全 |
| ・ | 環境基本法において、公害とは水質汚濁などにより「人の健康又は生活環境に係る被害が生ずること」を言うとされ、この「生活環境」には「人の生活に密接な関係のある動植物及びその生育環境を含む」ものと定義されている。水生生物に関して具体的に言えば、生活環境には、食用に供する魚、取って利益を生む魚というような有用な動植物及びその餌生物やその生息環境が含まれるものと言える。 また、同法により、国は、公害を防止するために必要な規制の措置などを講ずることとされ、そうした施策の目標として、「人の健康を保護し、及び生活環境を保全する上で望ましい基準」、すなわち環境基準を定めることとされている。 |
| ・ | したがって、生活環境の保全という観点、すなわち、食用に供する魚、取って利益を生む魚というような有用な動植物(すなわち水産生物)及びその餌生物やその生息環境の保全という観点は、環境基本法及び同法に基づく環境基準の射程に収められているものと理解できる。 |
| ・ | この点を踏まえ、水生生物の保全に係る行政上の目標については、環境基本法上の環境基準のいわゆる生活環境項目として位置づける方向で、その対応を早急に検討することが妥当であると考えられる。 |
| [2] | 化学物質による影響 |
| ・ | いわゆる有機汚濁物質については、従来から生活環境項目として、環境基準、規制基準が設定されている。ここでは化学物質による水生生物影響について検討する。 |
| ・ | 化学物質による水生生物影響は、物質毎に大きく異なるので物質毎に目標値を検討することが必要。 |
| ・ | 化学物質のうち、人に対するよりも水生生物に対してより低レベルで影響するおそれがあるものであって、かつ、環境中に一定程度の濃度で存在するおそれのある物質から優先的に目標値を検討することが必要。 |
| [3] | 水域区分に応じた目標の設定 |
| ・ | 生活環境項目に係る環境基準では、従来から水域の利用目的、すなわち漁獲魚種等に応じて水域を区分し、何段階かの基準値(水産一級、二級等)を設定している。水生生物保全に係る環境目標の検討に当たっても、現行の生活環境項目の環境基準と同様に、漁獲魚種等に対応して水域区分を行い、目標値を水域区分毎に設定することが妥当。 |
| ・ | 同一の水域においては、当該水域を生息の場として共有する漁獲魚種等の中でデ-タの存在する範囲内で最も影響を受けやすい魚種等を対象に目標値を検討する。 |
(2)具体的な目標の設定手法
| [1] | 水生生物の区分 |
| ・ | 水産生物たる魚介類を生息域により大きく分けると、まず淡水域と海域があり、淡水域については水温や河川の構造により、冷水性で川底がレキである水域を主な生息場としているイワナなどの魚類が生息するイワナ・サケ・マス域と、水温に対しては比較的鈍感で川底が泥や砂である水域を主な生息場とするコイやフナなどの魚類が生息するコイ・フナ域に区別される。水質目標は、これらの3区分に類型を分けて設定するのが適当である。各類型に属する主要魚介類は、別表1のとおりである。 |
| ・ | 各類型に生息する魚介類の餌生物については、当該餌生物が類型に該当する魚介類の生存にとって必要不可欠な重要な餌生物について考慮する。 |
| ・ | 魚介類の繁殖や幼稚仔の生育の場として特に重要であり、保全が必要な水域がある場合には、必要に応じて類型区分ができるようにすることが適当である。 |
| ・ | 以上を整理すると類型の区分は表1のとおりとなる。 |
表1 水域類型の区分
| 淡水域 | 類型A | イワナ・サケマス域 |
| 類型B | コイ・フナ域 | |
| 類型S-1 | イワナ・サケマス域でこれに該当する水産生物の繁殖又は幼稚仔の生育の場として特に保全が必要な水域 | |
| 類型S-2 | コイ・フナ域でこれに該当する水産生物の繁殖又は幼稚仔の育生の場として特に保全が必要な水域 | |
| 海域 | 一般海域 | 水産生物及びその餌生物の生息域 |
| 類型S | 海域で水産生物の繁殖又は幼稚仔の生育の場として特に保全が必要な水域 |
| [2] | 化学物質の毒性評価 |
| ・ | 低濃度長期間にわたる水生生物への影響を把握するために、慢性影響に着目して毒性を評価する。 |
| ・ | 各類型に属する主要魚介類及び重要な餌生物のうち、信頼できる毒性試験デ-タの得られる範囲内で最も感受性の高いものに着目して目標値を設定する。必要なデ-タが存在しない場合には毒性試験を実施する。 |
| ・ | 毒性評価に当たっては、信頼できる慢性毒性試験値による評価を基本とするが、一部魚種の急性毒性試験値しか得られない場合等には慢性毒性への補正の観点から補正係数を検討する。また、類型内での種差の補正の観点からも補正係数を検討する。 |
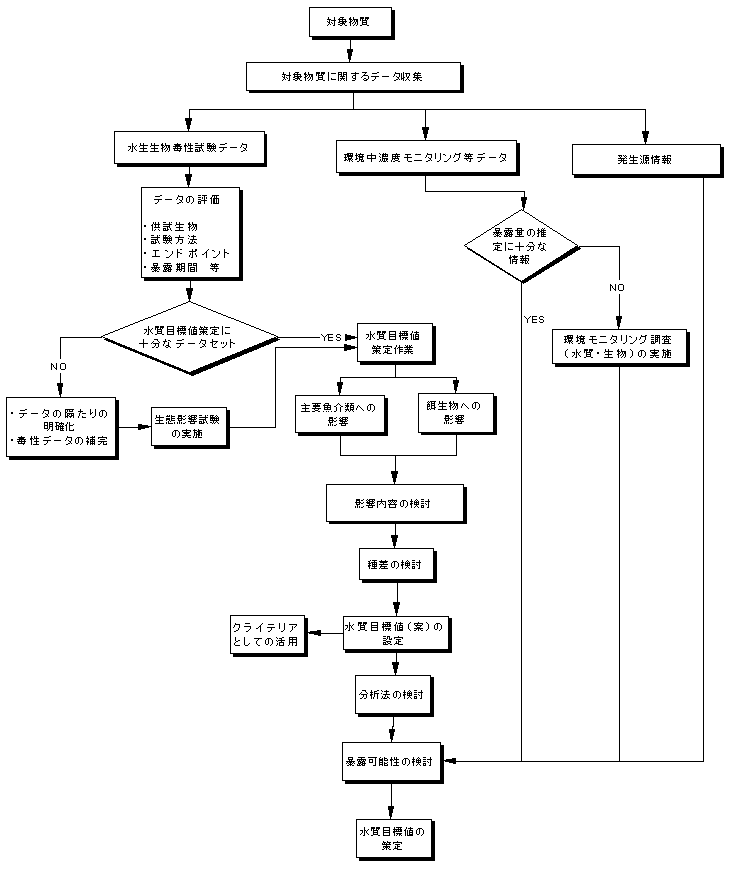
| ・ | 具体的な検討フローは図1のとおりである。 |
| (3) | 類型当てはめ |
| ・ | 水生生物の生息状況、漁業権の設定状況、水温、河床構造等を考慮し、地域の実情に即して各類型に属する水生生物が主として生息する場として水域を区分し類型を当てはめることが適当である。なお、類型はてはめに当たっては、特定の魚類が一時的に通過する場合等は考慮しない。 |
| ・ | 多摩川について類型当てはめを試行的に行うと、別図のとおりとなり、拝島橋から上流がイワナ・サケマス域、下流がコイ・フナ域となる。 |
| (4) | 水質モニタリング |
| ・ | 類型区分された各水域毎に既存の環境基準点等水域の状況を適切に代表する地点を選定し、水質のモニタリングを行う必要がある。 |
| ・ | 測定値の評価は、水生生物に対する慢性影響試験が通常2ヶ月程度で行われること、魚介類の代謝の特性から魚介類の体内濃度は比較的速やかに水質濃度との平衡濃度に達することなどを考慮して、年間75%値で評価することが適切である。 |
| (5) | 検討対象とする化学物質 |
| ・ | 水生生物への毒性の強さ、環境曝露の状況を概略的に評価し、リスクの比較的に高い物質等を選定し、当面の検討対象とする。 |
| ・ | 毒性の強さの概略評価に当たっては、急性毒性値のみ報告されている化学物質については、蓄積性に応じて安全係数を設定し、概略の慢性毒性値を推定する。 |
| ・ | 人の健康影響よりも水生生物への影響がより低濃度で現れる物質を重視する。 |
| ・ | 以上により選定された当面の検討対象物質は、別表2のとおりである。 |
3 今後の対応
以上の中間報告を踏まえ、平成13年度から、順次、別表2の化学物質について水生生物保全に係る環境目標を検討していく。
添付資料
- 連絡先
- 環境庁水質保全局水質管理課
課長 :小沢 典夫(内6630)
補佐 :内藤 克彦(内6631)
主査 :石崎 勝己(内6636)
