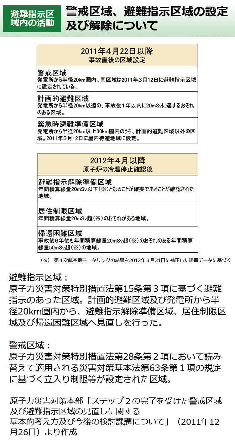
2011年3月11日の東京電力福島第一原子力発電所における事故発生直後から、住民の生命・身体の危険を回避するために避難指示を発出し、12日には発電所から半径20kmの地域を避難指示区域に設定しました。
さらに4月22日には、事態が深刻化し住民が一度に大量の放射線を被ばくするリスクを回避するため、同地域を、原則立入禁止とする警戒区域に設定し、半径20km以遠の地域であって、事故発生から1年以内に累積線量が20mSvに達するおそれのある地域を計画的避難区域に設定しました。
12月16日、原子炉が安定状態を達成し、事故の収束に至ったことが原子力災害対策本部において確認されたことから、12月26日に、警戒区域及び避難指示区域の見直しの考え方が示され、区域見直しに当たっての共通課題の解決に向けた取組を進めるとともに、県、市町村、住民など関係者との綿密な協議・調整を行いながら検討を進めてきました。
2012年3月30日に原子力災害対策本部において、警戒区域及び避難指示区域等について、放射線量や地域特有の解決すべき課題に応じた見直しが行われました。2013年8月までに、警戒区域の解除及び特定避難勧奨地点の解除を行ったほか、避難指示区域について、避難指示解除準備区域、居住制限区域、及び帰還困難区域が設定されました。
(関連ページ:上巻P173「国際放射線防護委員会(ICRP)勧告と我が国の対応」)
本資料への収録日:2018年2月28日
改訂日:2020年3月31日




